Qui peut s'engager ?
Toute personne physique ou morale, publique ou privée, titulaire de droits réels et personnels sur des terrains inclus dans le site Natura 2000 peut signer un contrat Natura 2000.
Y a t'il une aide financière?
Oui, le porteur de projet obtient une subvention payée par les principaux financeurs : europe (Feader et aussi FEP, FEDER...), l'Etat et éventuellement d'autres acteurs comme le conseil régional, le conseil général, les agences de l'eau... De plus, les contractants sont exonérés de la TFNB.
Quand puis-je m'engager?
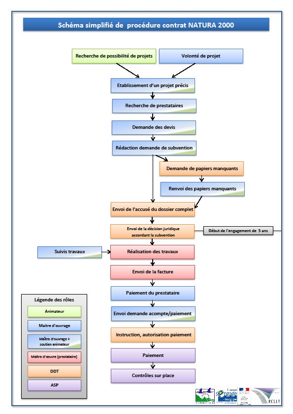
Le contrat est signé pour 5 ans entre le préfet et le titulaire de droits réels ou personnels conférant la jouissance des parcelles concernées.
A quoi je m'engage?
Le contrat Natura 2000 définit les actions à mettre en œuvre conformément au DOCOB ainsi que la nature et les modalités de versement des aides. La liste des actions éligibles aux contrats est consultable ci-contre.
Le signataire du contrat peut faire l’objet de contrôles de la part des autorités chargées de la mise en oeuvre du dispositif afin de vérifier le respect des engagements prévus dans le contrat et les cahiers des charges associés aux actions.
Comment m'engager?
Prenez contact avec l'animateur si vous pensez pouvoir bénéficier d'un ou plusieurs contrats.

